咸宁市生态环境局-加拿大28

网站支持ipv6访问

省生态环境保护委员会关于印发湖北省生态文明建设示范区管理规程(2021年修订)的通知)

发布时间:2022-07-05 来源:生态环境局


附件:

扫一扫在手机上查看当前页面

 已阅 0  打印   关闭 

主办单位:咸宁市生态环境局 单位地址:咸宁市银桂路15号 电子邮箱:hbxnhjbh@163.com 扫黑除恶举报电话:0715-8898870

加拿大28的技术支持:咸宁日报网络传媒中心 加拿大28的版权所有©鄂icp备05011845号 网站标识码4212000006

网站地图隐私说明

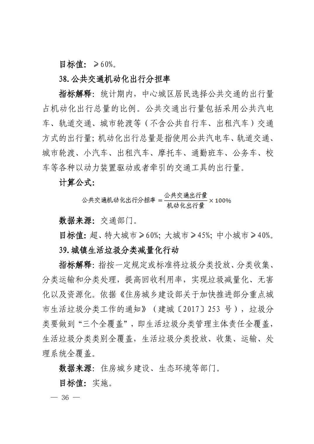
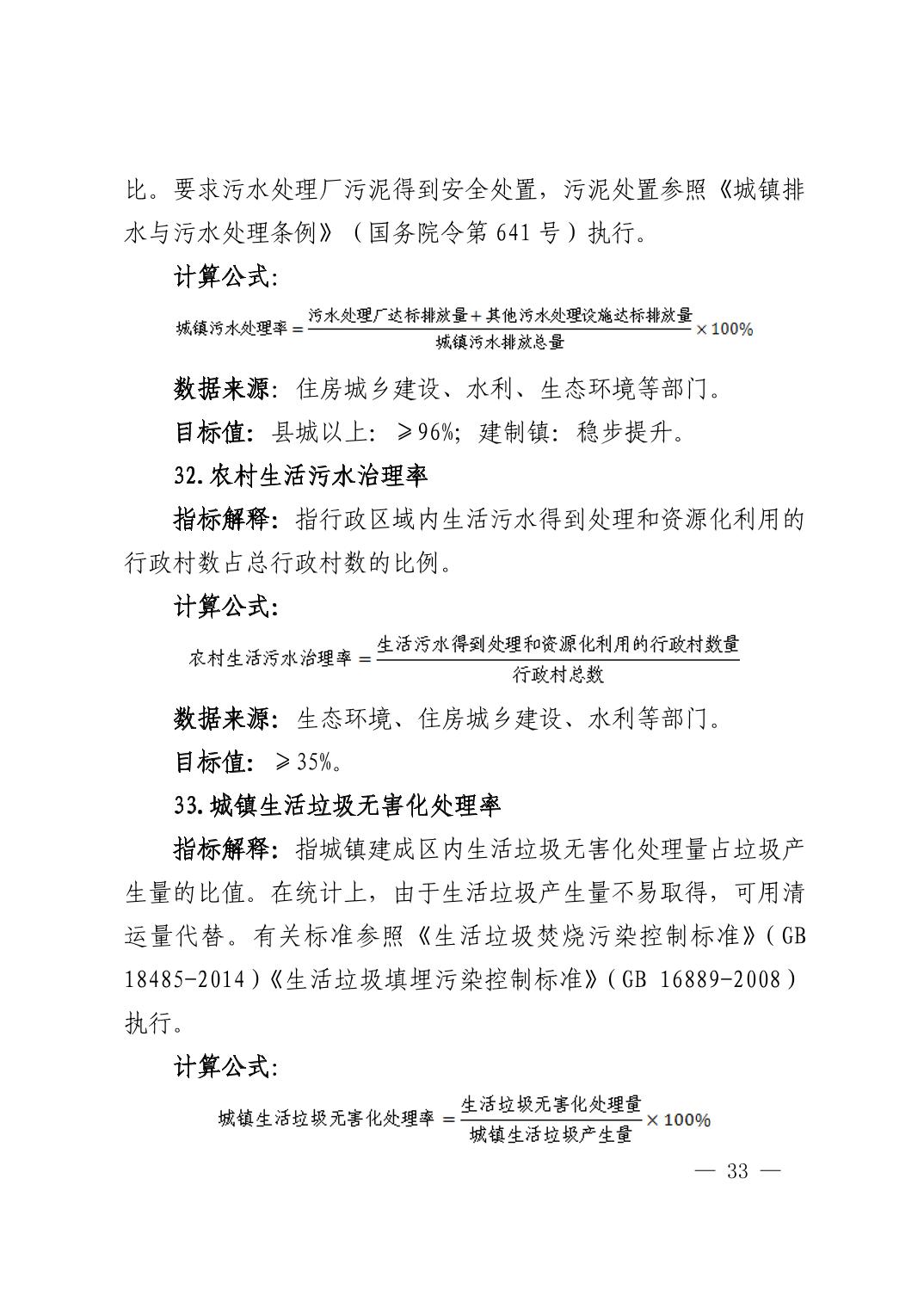
网站地图